Robo Defense中文称之为
星际塔防,是一款防御机战类的手机游戏,一经推出,就得到了无数塔防迷们的喜爱与好评,与市面上其他大多数塔防游戏一样,游戏的布局是一张空旷的地图,而且场景设定也非常丰富,光线柔和合适,色彩分明。在游戏中,玩家就是这方世界的创建者,共有三种基础防御兵种,如堡垒、炮台和减速塔,以及丰富的升级系统,且每个基础兵种都可以升级两次甚至三次,有的还可以转型,例如炮台可以升级成火力更强的炮台或能量反应塔,也可以升级成专门制空的地对导弹,加深对飞机的伤害,非常好玩。
另外,该游戏没有花哨的logo界面,进入则是选单界面,但每次出入都是不同的背景画面,这虽然在电脑上是再常见不过了的,可作为手机端游戏,这种设定并可不多见,玩家将通过触屏操作,建造机器人,设置通道障碍,在敌人走到路的另一个通道时将其消灭,保护身后的堡垒不受敌人的入侵,被誉为"Android平台最受欢迎的游戏"之一。此次小编带来的是
星际塔防中文版,游戏内部已经完美实现汉化,更方便玩家进行玩耍,亲测有效,下文奉上了详细的游戏攻略,喜欢塔防类游戏的小伙伴们千万不要错过了,快来下载试试吧,相信绝不会让你失望的。
游戏特色
1、游戏的布局就是一张空旷的地图,而你就是这方世界的创建者,星际塔防的游戏场景设定的非常好,光线柔和合适,色彩分明。之前也玩过类似的游戏,画面灰常灰暗,然后防御兵种又是以黑色铁甲的外表为主,弄的眼睛很不舒服,这个过程不像在玩塔防,而是捉迷藏。
2、星际塔防一共有五张不同的场景地图(初级、废墟、工厂、宫殿和VR训练),每个场景有十个不同难度的关卡,如果你认为这五十个关卡都难不倒你的话,游戏还有一个生存模式,随时等你挑战自己的极限,在这个模式中,你将面临无穷无尽的疯狂入侵者。
3、游戏中的基础防御兵种只有三种,堡垒、炮台和减速塔,但是却拥有丰富的升级系统,每个基础兵种都可以升级两次甚至三次,有的还能够转型,如炮台可以升级成火力更强的炮台或能量反应塔,也可以升级成专门制空的地对空导弹,加深对飞机的伤害。
4、星际塔防中设置有成就系统和奖励系统,当你有意或无意间达成了某项要求时,你就会得到相应的成就;同时,完成防御任务你就可以获得回报点数,你可以利用这些点数到奖励系统中进行各项操作如强化武器。这两个游戏系统满足了完美主义者的收藏需求。
星际塔防游戏秘籍
游戏中我们要保护画面右边的堡垒(大本营)不受敌人的入侵。刚开始我们有30的游戏金币、在右下角有三种不同价格的武器供我们选择,也可以给这些武器进行升级。按住你要的武器拖动到屏幕上的任何位置放下即可。
接着,就开始保卫我们的家园了,刚开始只是一些小兵入侵,到后来就会有更高级的,每消灭一个小兵或者其他都会有金钱奖励的,这个奖励很重要。
我们可以用这些奖励的金钱买更强大的武器来抵抗外来敌人的入侵。
俗话说“知己知彼、百战百胜”,游戏就是一种策略,针对敌人,需要制作一套行之有效的防护、打击措施,只有不断的摸索和多实践,才能赢得最终的胜利!

知己篇
武器详解
游戏中我们能使用的就只有三款武器:Gun_tower、Rocket_tower与Ice_tower,三款武器的售价依次是5、20和10。 [1]
1、Gun_tower:
就是最初级的攻击武器、每次只能发射一个子弹来攻击进攻的敌人。(价格便宜、适合阻挡敌人的进攻路线)在游戏的过程中如果有足够的金钱还可以给它升级变为 Medium Gun、Antiair Cannon、Flame tower 。
Medium Gun:就是在Gun_tower的基础上加快了攻击的速度、以及发射的子弹数量。
Antiair Cannon:升级成为能对空的武器!防备后面敌军的空中轰炸机和直升机。
Flame tower:对地的火焰喷射器,攻击力还是很强的。
2、Rocket_tower:
算地面攻击力最强的一种武器!(价 较贵、适合用于攻击敌方的重型武器)在游戏的过程中如果有足够的金钱还可以给它升级变为Medium Rocket Launcher、Mortar与Surface to air Missile。

Medium Rocket Launcher:
在原有的基础上加快攻击速度以及攻击力。
Mortar:完全升级为地面的最强堡垒!
Surface to air Missile:升级成为地对空导弹台。
3、Ice_tower:
能发射出延迟光线、让敌方的速度明显减弱,(价格适中、适合于防御敌人的快速进攻)在游戏的过程中如果有足够的金钱还可以给它升级变为Slow Tower。
Slow Tower:在原有的基础上加强了延迟光线对敌人的速度的减弱。
知彼篇
敌方进攻设备
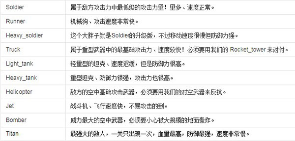
游戏中我们要面对的敌人的10种物理攻击:Soldier、Runner、Heavy_soldier、Truck、Light_tank、 Heavy_tank、Helicopter、Jet、Bomber、Titan。

战略篇
游戏中的敌人其实是有点傻的,它们只会按照指定的路线来进攻。这
时候我们就要扰乱它们的进攻路线、可以用最便宜的攻击塔来阻挡他们的进攻路线。强烈建议大家用N个U型发夹弯来让敌方的进攻路线变长,也方便我们的防御进攻。把减速和对空炮塔安排在屏幕最中间一行,尽量多用对空导弹,控制好Ice_tower的升级,只要能让敌方跑得慢,就可以争取时间多打几炮了。另外给大家找了一个五指山布阵图,让敌人永远走不完。
杀敌概述:
主要由五列坦克、五条线路、8排防空坦克构成,简称五指山布阵图,五指山布阵图通吃2个入口以下的地图,3个入口以上的,由于前期资金不足,基本上很难布阵通关。
默认情况下,敌人从入口处进入五指山布阵图1路,途经2、3、4、5路后由出口逃出五指山布阵图,五指山布阵图形成后,90%的敌人会在1、2、3路被歼杀,剩下9%左右在4路被歼杀,只有1%左右的敌人有幸进入5路,整个通关猎杀过程只有两三个地面敌人可以接近出口。

搭建五指山布阵图的简要步骤:
1、前期[0-40级]
按预设路线依次搭建五指山布阵图,由于前期资金不足,主要由最低级的坦克初步构成简化版五指山阵型,让地面步队永远走不出你的五指山。
2、中期[40-60级]
40级后开始逐步完善防空布阵图,由15辆地空坦克对飞机进行初步追杀,48辆地空坦克进行断后,让飞机无处藏身!
3、后期[60-100级])
60级后开始逐步升级防空布阵图,主要升级地空导弹和地空坦克,地空导弹对飞机的杀伤力较大,可多升级几辆。
星际塔防点数修改教程
第一种方法法:
1、记下你准备卸载星际塔防之前的点数
2、把手机SD卡根目录下的robo_defense_full.bak文件COPY到电脑上
3、用UE文件(全称UltraEdit)打开电脑上的robo_defense_full.bak文件
4、用WINDOWS附件中的计算器(查看-程序员)把你第一步记下的点数换算成“十六进制”,如25852换算后就是64FC
5、用UE菜单-“搜索-替换”功能把00 00 64 FC(UE中查找ADRewardPoints看“04 00 00 00 00”后面是** ** ** ** 就是了,图片请参考Coldfengzi兄弟的“星际塔防/机器人塔防 不完全汉化&存盘修改”图上面是替换后的“FF FF FF FF“,也就是4,294,967,295)替换成你想要的点数,比如查找“00 00 64 FC”替换成“3B 9A C9 FF”
6、UE中保存robo_defense_full.bak
7、把SD卡根目录下的robo_defense_full.bak删除后,把电脑上修改过的robo_defense_full.bak文件传到手机SD卡根目录下
8、安装卸载前的同版本的星际塔防,然后再打开,你的点数就修改了。
第二种方法:
1、root安卓机,然后使用RE文件管理器打开根目录,找到data/data/com.magicwach.rdefense/shared_prefs文件夹,修改AndroidDefense.xml文件即可
更新日志
修补了一些bug
网友评论