 
        开罗拉面店官方版是由日本著名手机游戏公司开罗游戏所发布雷霆代理的的一款像素风格拉面店模拟经营手游。在游戏中,玩家需要经营一家属于自己的拉面店。玩家作为拉面店的经营者,不仅要需要考虑客人的口味、店面的升级等等多种因素,最重要的是让拉面和汤交互融合,创造出可称为艺术的拉面。
玩家需要在游戏中开发新的拉面菜单,这需要玩家自己发掘拉面的配料搭配,满足客人的不同拉面口味。对于僧人需要素料搭配,对于上班族需要丰富营养的肉素搭配。玩家也能宣传扩张店面,雇人提升员工技能,布置店内设置,将拉面店开办的越来越好。让拉面和汤交互融合,创造出可称为艺术的拉面,如果你也对游戏感兴趣的话快来下载游玩吧!
1、入口弹滑的口感加上让人回味无穷的香气,会使你做出怎样的拉面呢。
2、在失败中不断寻求那一丝灵感吧。
3、在埋头苦研的你,终会发现有一天,在开店前看向店外,居然排起了长龙。
4、让你上个月研发的新品成为了广为流传话题。
5、让所有客人哭着说“从未吃过如此好吃的拉面”,让媒体们都争相要来采访吧。
6、在几年奋斗后,你的店就会成为了全国闻名的开罗拉面店了。
1、刚刚进入游戏,我们需要制作第一款拉面,选择酱油汤底和直软面是一个不错的选择,面与汤的搭配也不错,用来前期使用再好不过!
2、前期,我们几乎不需要在乎金钱的存在,基本是很难用完了,在前几次用完的时候,店员或者客人都会再给你一点钱!
3、游戏进行一段时间之后,会有人邀请你去新的地方开店,千万不要立刻就搬过去了,在我们自己面条属性还处于一个很低层次的情况下过去,很难赚到钱!所以,作为你的发源地,在最初的地点多开一段时间的店吧!
4、千万别忘了,你可以一个拉面店的管理者,不要沉迷于做自己喜欢的拉面了!拉面店可是要赚钱的,每个顾客都有自己喜好的拉面类型,我们需要制作符合他们口味的拉面才能吸引他们的到来,更快的提升他们的等级!
5、在贩卖地区选项中,我们可以看到每个客人名字旁边都有3个礼盒,只要解锁第一个,他们就会成为常客.礼盒有红色和绿色之分,绿色的里面一般是道具,而红色的会给你一个投资选项,投资完成之后就会解锁新的客人,也就是说红色礼盒=新客人!
1、开罗拉面店配菜种类一览图:
	 
 
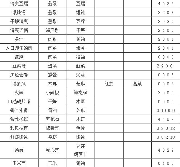
2、开罗拉面店配菜组合加成图:
	 
 
接上图:
	 
 
3、开罗拉面店最强配菜组合加成推荐图:
	 
 
4、开罗拉面店单独食材技能触发详解:
特殊颜色标注的是限量食材,无法购买新的,使用之后如果不卸下的话就没有了。
	 
 
接上图:
	 
 
接上图:
	 
 
v1.1.0版本
【新增云存档功能】
每个存档都是宝贵的,它承载的不仅是数据,还有我们的回忆。不用再担心更换手机或不小心卸载游戏而丢失存档了,放心去玩吧!
【新增微社区功能】
游戏攻略,大神动态,游戏内直接看,打破游戏间的隔阂!这个社区,属于所有开罗玩家,属于开罗世界!





 荣耀时刻v1.6.478474.5 MB / 2024-05-16
荣耀时刻v1.6.478474.5 MB / 2024-05-16
 2024qq阅读appv8.0.7.666最新76.6 M / 2024-03-15
2024qq阅读appv8.0.7.666最新76.6 M / 2024-03-15
网友评论