 
        超时空星舰官方正版是一款由你自己控制建造的星际飞船大型多人在线策略手游,其超强的策略性以及独特的AI玩法引人入胜。游戏以像素为基础的庞大在线宇宙为背景,在这里你将扮演飞船上的舰长,通过建造和升级你的星舰,编辑和管理AI,招募和训练船员,探索和战斗太空,寻找和采集资源,维护和支援舰队等众多事物,开启一段精彩的太空征战之旅。游戏画面采用像素风格,精致而有趣,玩法丰富多样,音乐和音效也很动感和激昂,不仅能让玩家体验到太空的神秘和魅力,还能挑战自己的策略和创造力。
此外,超时空星舰手游中拥有多样化的战舰任你选择,每艘都有不同的侧重及内部空间,独特的特色与能力,无论是火力强大的战列舰,还是外交使用的使节船,亦或是整个帝国象征的巨型泰坦星舰都能够带你体验射击的无限乐趣,感兴趣的小伙伴快来下载体验一下吧。
	 
 
1、建造由你自己设计的史诗飞船;
2、横截面整体飞船的战斗操控和紧急策略调整;
3、探索超大宇宙中的未知行星、星系、太空的秘密;
4、招聘训练船员,为不同的房间需求配置专属船员;
5、为系统和船员分别编程设置情境AI指令,允许自动战斗和离线游戏;
6、控制和管理飞船的能力与资源分配;
7、与其他真人玩家进行对战掠夺资源或发展外交;
8、构建并部署支援艇来增强你的飞船;
9、完成众多的任务与参与各种赛事;
10、征服太空中的外星人、海盗、虫族;
11、建立研究中心,研究特殊玩法、武器、能力、技术;
12、结成舰队,并与您的朋友并肩作战取得胜利;
13、用纳米涂料和贴纸装点你的个性飞船;
14、打造市场,自由定价物品与线上玩家交易。
《超时空星舰》是一款神奇的游戏,它有众多的标签:Steam移植、多人联机、模拟经营、像素、养成、策略、星战等等,作为萌新,刚上手你可能会有点懵,套用国际服老玩家的一句话,这游戏玩法类似部落冲突,但是它有非常独特且极其核心的AI玩法,是你很难在其他游戏体验到的,也是你超越氪金用户的强大存在。
	 
 
下文将从你建号开始帮助你了解星舰,萌新跟上我的脚步!
	 
 
游戏开始你就需要选择你的派系:海盗、联邦或卡塔利恩。三个派系的飞船外观、空间、船长属性、超武、PVE内容将不一样,由于本次是删档测试,建议玩家还是选择自己喜欢的派系体验,游戏首发时再行选择就好了。请注意一旦选择派系将不能更改。
	 
 
玩家可以根据自己的战术目的来合理安排自己所需建造的房间。
建议优先升级资源类的原油收集室和矿物储藏室,防止掠夺资源太多爆仓同时也为升级其他建筑进行扩仓。
支持类需要优先升级寝室、电力室、研究室,寝室能决定你可上线的最大船员数从而提升战斗力,电力室为能力房间(既右上角有绿格子/电量需求)提供电量,研究室可以帮你研究更多先进的弹药、技术、玩法等。
防御类房间中,护盾和指挥室建议你顶配升级,护盾可以在PVP中很好的保护你的舰船,指挥室决定你可编程的AI指令数。联盟也建议提早搭建,加入联盟可以借盟友的船员,他是独立于你本身船员限额的。
武器类房间全部都需要电力支持,优先升级哪个还是要看个人的战术,建议优先搭建传送,它可以将你的船员传送到敌舰上破坏,在前期是属于非常强有力的进攻手段!
你需要特别注意每个房间的属性,为房间配置相应属性的船员能极大增强房间能力。
	 
 
搭建时,建议将同类的房间分开放置,避免敌人登录后被一次性破坏,特别是电力房间,不然你的舰船瞬间就陷入瘫痪。
电梯可以使船员在上下层房间通行,由于每次只有一个船员通过,建议电梯配置多条并以短小精悍为主,避免PVP时过多船员等待电梯造成拥堵。
装甲可以极大增强房间防御能力,建议优先升级,特别是对能力房间的防护。装甲不建议贴着飞船边缘放置,最好放置在两个房间的中间层,因为贴近装甲的房间都能加强防御。
	 
 
船员分1-7星,除了6星是特殊以外,都可以通过合成得到高一级船员,你的船长是6星船员。他非常强大,建议优先升级。
船员有不同的星级、团队、技能、属性、装备。
你可以收集上线多个同团队的 船员,即可激活BUFF加成,相关信息可以在设置的最后一项收集品里查看。
你需要根据船员不同的技能,来决定他的AI指令,例如银河炼金术士的技能是纵火,他可以是进攻AI登陆敌舰点燃房间。
船员的属性很重要,你需要认真研究每个船员的属性,将他们放置在不同属性的房间,编程不同的AI指令,并且进行不同程度的训练。训练分别在健身房和学院,一般健身房培养左侧属性,学院培养右侧属性,训练得到的属性是随机的,训练时间越长,加成属性概率越高。在研究室研究训练项目可提升概率。建议根据船员属性最高的一项来选择训练项目,使该船员的属性最大化。
目前大部分船员可穿2件不同位置的装备,论坛活动有送很多合装备的材料,记得去薅羊毛。你也可以通过PVE挖矿来获得矿物合成装备,或者通过pvp活动收集虚空粒子换取装备。
	 
 
强烈推荐升级“先进的工程技术”,它可以增加你的同时修建房间数。
其他建议研究导弹室的弹药、培训或健身项目、机库的战机。对AI有进阶需求的需要在研究室2级时研究“蟒蛇”技术,它可以提供额外的人工智能设置选项。
你需要研究“星际贸易”技术,才可以访问市场。在这里,你可以选择出售原材料、半成品以及成品在市场和其它玩家自由贸易获取星币。
	 
 
AI 系统=人工智能,你可以为你的每个能力房间和船员单独配置AI,以实现在战时的自动化运作。当你的舰船升到4级就可以搭建指挥室配置AI,指挥室级别越高,AI指令越多!“蟒蛇”技术可以增加指令。无法理解操作的萌新可以直接使用AI芯片,可以在游戏任务、PVE中得到它。
AI的玩法有多种,看个人喜好和战术配置。有跑修AI(船员快速修复我方损毁房间),集火AI(武器集中火力攻击敌方重要房间),进攻AI(船员登录敌舰破坏敌人重要房间)等等。
	 
 
多打PVP,快速提升船员等级和掠夺资源。
前期在升级舰船的同时升级房间,提升船体综合实力,装甲记得提前装备。
认真研究AI配置,强大的AI能让你远远超越同级别的对手。
有效利用8小时的免费升级时间,加速房间升级。
优先研究“先进工程技术”,以达到同时房间修建数最大化。
完成游戏的日常任务,在页面右下角金色图标,利用任务送的双倍经验、双倍资源等提高打资源收益。
关注星系不定期的特殊活动,将在页面左上方你血条的旁边出现,会有限时的加成活动出现。
选择一个好的舰队。大树底下好乘凉,你可以获得免费星币、借高级船员等等。
其他提升实力的方法请往下文。
	 
 
新手期:主要靠成就任务赚取星币,在游戏主页面右上角的奖杯里查看。
发展期:当你研究了“星际贸易”技术,你可以选择出售原材料、半成品以及成品在市场和其它玩家自由贸易获取星币。
红利期:抓住服务器玩家的主流等级,出售其合成的必要半成品或原料,或是出售PVP获得的资源等等。
每日太空中会不时有星币飘过,点击可获得。
加入舰队,可以每日在基地的印钞机获取星币。
开会员后卖彩票来获得星币。
	 
 
零氪的玩家,攒星币的过程非常辛苦,每分钱都需要用在刀刃上。
强烈推荐优先研究“先进的工程技术”。
在每日礼包中购买人口房间,可以增加最大登船船员数(猫舍、圣诞树房等)。
在船员招聘中抽第一次传奇人物,必得5星。
购买每日福利小船的高性价比物品。
	 
 
星舰并不是氪金就是一切的游戏,并且游戏氪金点很有限。只要你够肝,一样能到达巅峰。氪不氪金影响的主要是你到达巅峰的速度。
如果你是一个略有资产对游戏充值不抵触,并且想要快速成长的萌新。本文推荐最高收益和性价比的微氪套餐:
1、首充礼包,礼包赠送的高达,是前期使用传送虐菜的优质选择。
2、会员:会员在发育期是强烈推荐购买的,在PVP时可以多50%的经验以及资源加成!
3、通行证:性价比高,完成任务可持续获得装备或皮肤。
4、游戏礼包:分不同的内容,可根据自己需求购买。
以上几个活动为必备的氪金点,建议微氪玩家优先购买。
	 
 
一种新货币,获取方式只有月赛以及充值奖励。
它拥有专属兑换商店,可以兑换游戏内装备等物品。
当你点击星币按钮,进入银行后可在最上方看到鸽子商店。
《超时空星舰》是一款可自行搭建管理的星际飞船策略手游,开测在即,如果你是萌新,希望这篇说明能够帮到你,下面带来主界面的功能一览。
游戏主界面:
	 
 
请注意上图右侧的红框部分,在下文按顺序做截图说明。
1、主要包括聊天界面和收件箱
	 
 
2、包括兑换码、添加官方群以及游戏偏好设置。
	 
 
3、包括了航行日志、排行榜数据、每日任务、成就、收集船员图鉴。
	 
 
游戏战斗界面:
	 
 
你需要特别注意的是,战时能力房间将只显示房间图标,你可以在房间的左上角看到该房间的图标。
《超时空星舰》中船员是至关重要的存在,他能帮你操控飞船、修复破损房间、增加武器装填速度、加快房间加载、登录敌舰破坏、攻击敌方船员、友军加血等等
星舰的船员有400多位!!关于船员的星级、团队、技能、属性、装备,都是你不得不了解的信息!
	 
 
船员星级:1-7星
不同星级船员如何获得?
	 
 
1-3星可通过船员招聘使用游戏资源抽取获得。
4、5星除了可以通过星币招聘抽取获得以外,还可以通过低一级别的船员合并获得。举例:两个40级4星船员合并可以获得一个5星船员。
	 
 
6星船员是特殊的存在,只能通过运营活动获得,无法通过合成获得,如两个40级5星船员合并是获得一个7星船员。
作为船长的你,是一个6星船员,从一出生你就是一名最强船员!
	 
 
7星船员只能通过合并获得。
当你的战舰达到10级,即可使用合成功能,2星以上船员均可合成。
船员团队分类
部分船员分不同的系列团队,每个团队都有独特的外观展示,团队中的船员包含不同的星级以及技能。每个团队都有独有的BUFF!团队船员收集得越多并登上舰艇,获得的BUFF就越强!
集满团队船员还可以获得团队头像。
	 
 
船员的技能
每个船员都有不同的技能,船员等级10级时既可解锁技能。
技能主要包括修复和进攻,搭配设置每船员独有的AI指令,如何将船员能力发挥最大化,是对战胜利的决定因素之一,也是星舰策略的精髓所在!
	 
 
纵火:使当前房间着火一定时间。
致命一击:对当前敌方目标船员造成一定损害。
烈焰足迹:自动对此房间持续放火一定时间。
紧急自救:恢复自身一定血量。
冰冻冲击:停止当前房间所有船员动作一定时间。
毒气:对当前房间内所有敌方船员造成一定伤害。
天降甘霖:恢复当前房间中所有友军一定生命值。
相位闪现:形成一个护盾,使该船员在一定时间内免疫状态效果。
紧急加速:增加当前房间的装填速度。
静电护盾:保护当前房间免疫所有攻击和技能,持续一定时间,在静电护盾持续期间内,被保护的房间可以加载,但无法被激活。
系统骇入:延缓房间的重载,并摧毁此房间内的所有非屏障类模块。不会在未供给电力的房间内生效。
超级拆迁:对当前房间及其所有模块造成一定伤害。
紧急修复:修理当前房间一定单位。
血之渴望:战斗速度加倍持续一定时间。
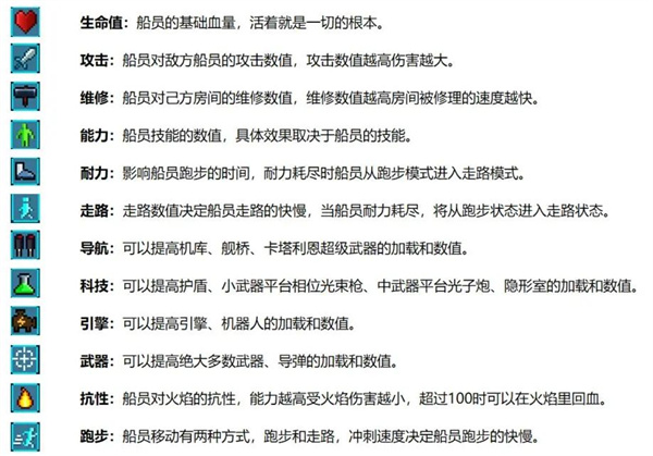
船员属性
你可以在船员档案看到船员的属性,不同的属性代表船员不同的能力值,通过将船员放置到健身房或学院进行训练,可以增加属性值。下图的绿色数字既通过训练获得。
不同的能力可以对房间产生不同的效果,训练哪个属性?指示船员修复还是进攻?设置怎样的AI指令?船员匹配哪个房间更优,是你需要深度研究的问题!
	 
 
	 
 
船员装备
你可以为船员穿上装备,装备可极大增强船员的属性。
装备包含头盔、护甲、饰品、腿甲、武器,目前几乎所有船员只能穿两件装备,不同的船员的可装备位置是不同的哦。
只有船长可穿满5件装备,其中也是只有船长才能装备宠物。
你可以通过材料合成或购买获得装备。
	 
 
好啦,以上就是今天为大家带来的船员基础知识科普,我们《超时空星舰》见!
1、【丰富多样的特殊事件】
超过百种各类随机性突发事件,丰富的奖励或是威胁性的灾害全都可能出现。
2、【多样的科技路线】
3种以上不同的科技发展路线,每一种都有的强烈的风格与特色,并且能够提供强大的助力。
3、【类型多样的舰船】
无论是火力强大的战列舰,还是外交使用的使节船,亦或是整个帝国象征的巨型泰坦星舰都拥有其特色与能力。
4、【独特的像素画风】
别具一格的像素画风让整个游戏看起来怀旧,但是在游戏中却有着令人着迷的游玩体验。
1、全球首款在线上宇宙战略对战的太空飞船管理游戏;
2、在像素星舰,您将全面管理和运营一艘宇宙飞船;
3、不断巩固和提升您作为一名星舰船长,在浩瀚宇宙中的地位;
4、星际类的冒险玩法让游戏过程更加的丰富;
5、多样化的战舰任你选择,带你体验射击的无限乐趣!
v1.0.5版本
修复bug
v0.994.4版本
修复了战斗上报的bug;
修复了房间在被导弹击中前就显示被击毁的bug;
修复了标记bug。





 荣耀时刻v1.6.478474.5 MB / 2024-05-16
荣耀时刻v1.6.478474.5 MB / 2024-05-16
 2024qq阅读appv8.0.7.666最新76.6 M / 2024-03-15
2024qq阅读appv8.0.7.666最新76.6 M / 2024-03-15
网友评论