第二人生2官方正版是一款极具趣味的人生模拟养成类手游,并且它还是《古代人生》的正统续作,所以在游戏中玩家们不仅可以体验到类似于古代人生的操作玩法,而且在第二人生2最新版本当中你还能感受全新的剧情内容和玩法模式哦。游戏中,玩家将转世重生,你可以体会到各式各样不同的事件,比如不同的家庭,又比如生儿育女等等,当然在这个过程中你需要格外的注意自己的属性值,因为你的属性会随着各种事件而变化,其玩法略带玩家喜爱的Roguelike元素。另外,游戏除却简单的玩法以外,它还为玩家们准备了十分丰富的人物属性玩法系统,像心情、健康、智商、情商、魅力、道德等等,这些玩家人物属性是你人生道路中最为重要的元素,因为它们将直接的影响的人物的最终结局!此外,第二人生2最新版本最值得一提的就是其清新简约的画风设定,在其内你可以看到更加直观鲜明的人物动作神态和更加精致细腻的视觉感官!心动不如行动,感兴趣的玩家欢迎前来本站下载畅玩!
第二人生2官方正版特色
1、【虚拟人生,真实生活】
在这里开始一段崭新的人生。重新成长,学习玩耍,结识朋友,邂逅恋情……从呱呱坠地到垂垂老矣,虚拟的人生,也能拥有原汁原味的生活体验。
2、【生涯规划,事件抉择】
这是一段由努力和惊喜组成的人生。无论是读书深造,还是就业打拼,你都可以在“人生”中找到一条前进的方向。在生活众多的事件中,做出你的选择,或许会有意料之外的结果?
3、【躬耕不辍,行路不止】
用辛勤付出的汗水交换人生成功的硕果。搂草慢煎茶,傍阴学种瓜。想远离都市,感受田园乐趣?在农场系统中收购土地,种植瓜果,你可以凭着自己的双手收获财富。
4、【视觉突破,感观升级】
微笑和泪水都是一段人生不可或缺的部分。人物动作神态都更加直观鲜明;游戏UI重新绘制,整体感观全面提升。
5、【经典玩法,全新挑战】
人生路上总是充满各种未知的挑战。第二人生2不仅对人生系列的热门玩法进行了升级和完善,也加入了许多全新的活动内容。除此之外,游戏中的部分玩法不单单只有文本提示,还会加入更具趣味的动画效果。
游戏亮点
1、照料宠物、打理花园、甚至可以烘培香喷喷的蛋糕;
2、为你的模拟人物发展职业,挣取模拟币以改善生活;
3、达成各项目标便能获得Lifestyle点数, 用以兑换新潮物品;
4、设计你理想中的家园,或者直接让你的模拟人物住进配置齐全的房子;
5、与你的模拟人物实时同步(无论你是在白天还是夜晚,模拟人物总会和你处于同一时间)。
第二人生2最新版本游戏攻略
一、游戏初期怎么样提升人物属性?
在第二人生2游戏中,人物属性分别为“心情”、“健康”、“智商”、“情商”、“魅力”,“道德”。以下为各属性提升的方式。
1、心情:公园散步(很关键)、学校玩耍、随机事件进行增长。
2、健康:学校锻炼,前期只要不生病,健康值基本不会降低可以不用重视。
3、智商:主要通过学校学习、书店看书(这两个都有可能扣除一定的心情值)来提升获取。
4、情商、道德:主要数值为出生时的随机值,前期只能通过事件能带来数值变化,到达一定年龄后可以通过学校活动、活动界面的一部分内容进行增加。
5、魅力:游戏前期无法对魅力值进行增加,需角色到达一定年龄后到整容医院进行调整。
二、怎么样提升学习成绩?
1、小学/中学:做小测验,同学求助答题,在班级活动复习科目,到书店查看与学习相关的书籍。
2、高中:考好中考,做小测验,同学求助答题,在班级活动复习科目,到书店查看与学习相关的书籍。
3、大学:考好高考,做小测验,同学求助答题,在班级活动复习科目,到书店查看与学习相关的书籍。
三、游戏中的工作任务该怎么操作?
1、当角色再找到职业进行工作后,每年需在工作平台界面进行操作。
2、每项工作都会有特定的要求和年份期限,角色需在项目组资源中分别选择小卡片来确保完成工作要求。
3、若当年没有进行任何工作,则无法获得项目奖励。
4、如果当年所在地没有在公司所在地位置,第二年就会被判为旷工处理,旷工三次就会被直接开除。
四、驾驶考试该怎么通过?
1、在第二人生2游戏中,驾驶考试分为2部分,第一部分为理论考试,第二部分为实际考试。
2、必须先通过理论考试后再能进行实际考试。理论考试错误数需在1题及以内即可通过,若当年内没有通过理论考试则只能在下一年再次进行。
3、当理论考试通过后即可进行场地考试,考试项目为倒车入库。
4、驾驶的时候车辆不能对建筑进行碰撞、离开考试区域、不按考试要求行驶、倒车入库没停对、中途熄火。
5、入库时需车屁股先入库,车辆可以在驾驶时停止调整方向,倒车入库完成后需驾驶到初始位置即可完成考试。
五、游戏中如何开启农场玩法?
1、物角色需在乡镇,必须持有当地户口,如果没有户口可在xx服务中心处点击“迁居于此”。
2、通过点击活动界面-镇办公室-建设农场,即可拥有自己的农场。
六、如何种植/收获/售卖农作物?
1、种植:拥有自己的农场后,财产-农场,即可进入界面。在界面点击“租赁土地”选择自己需要的土地后,返回上级既可以点开农田界面进行租赁。
2、收获:种植后下一年即可点击农田收获。
3、售卖:需在集市中点击同品类的摊位即可售卖/在供销社点击收购处即可售卖。
第二人生2高考题全部答案
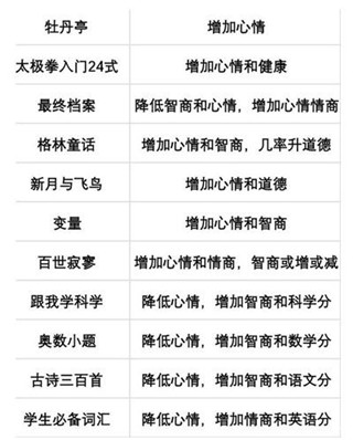
1、书的提高属性是必不可少的,每年免费读的书有好几种,大家一定要认真的挑选,可以对应下图中的书的属性进行挑选这样更容易匹配自己的玩法。

2、下图是语文的问题和答案,大家可以保存下来进行参考。

3、下图是数学的问题和答案,同时你也可以保存下来进行参考。

4、下图是英语的问题和答案,可以保存下来进行参考。

5、下图是综合类题目的问题和答案,保存下来然后去答题即可。
游戏优势
1、第二人生2是一款轻度模拟人生的休闲游戏,从婴儿到死亡的全部过程,你的选择将决定你的未来;
2、玩起来很轻松,跟事件互动性很强,几乎整个游戏的核心玩法就是选择;
3、属性值会伴随玩家的一生,在经历人生不同阶段过程中,要随时注意其变化,可不要英年早逝啊;
4、人生模拟涉及到很多的层面,活动,关系,财产等,内容还蛮丰富的;
5、界面设计比较简单,不过整体格局搭配,色彩搭配等看着没有不适的感觉;
6、怎样的人生轨迹全由自己掌控,任何事件都会改变,后面的剧情发展。
更新日志
v1.9.0版本
1、新增职业“调酒师”。
2、新增关于“调酒师”的相关任务及回顾此生片段。
3、新增调酒小游戏。
4、新增调酒专业。
5、修复了卡牌游戏中某些情况下会导致卡住的问题。
6、修复其他一些已知问题。
v1.8.0版本
1、新增职业: 建筑师。
2、增加建筑师相关的任务、回顾此生片段。
3、新增建筑小游戏。
4、新增建筑大学。
5、修复了部分任务无法完成或无法领取的问题。
6、修复其他一些已知问题。
游戏截图





网友评论