 
        神奇宝贝百科app是一款可以了解到更多宝可梦信息的应用,软件包含了所有已经发布和登场过的神奇宝贝的数据和资料,比如它们的名称、类型、属性、进化关系、技能、身高、体重以及其他相关信息。软件还提供了每个宝贝的进化关系图表,显示宝贝在不同阶段的进化形态和进化方式,玩家可以清楚地了解一个宝贝如何进化为其他形态,以及所需的条件和级别。
神奇宝贝百科app通常提供有关不同神奇宝贝游戏,如主要的核心系列游戏、派生游戏和手机应用的指南和攻略,帮助玩家了解游戏机制、地点、任务和其他游戏内的内容。无论您是一个新手还是经验丰富的玩家,使用这个神奇宝贝百科app都可以增加您对神奇宝贝世界的了解,并帮助您在游戏中制定更好的策略和决策。有兴趣的玩家不妨来下载体验吧!
	 
 
1、全面的资料库
拥有大量神奇宝贝的详细信息,包括各代神奇宝贝的全国图鉴、属性、技能、种族值、蛋组等。这使得用户可以快速查找到感兴趣的神奇宝贝,并了解其特点和用途。
2、完整的进化线
展示了每个神奇宝贝的进化线,用户可以清楚地看到神奇宝贝的不同形态和进化关系。这对于玩家来说,可以帮助他们更好地策划自己的神奇宝贝队伍。
3、详细的技能信息
对于每个神奇宝贝的技能,应用提供了详细的说明,包括技能描述、威力、命中率、属性等。这使得用户能够更好地了解技能的效果和使用策略,提高战斗的竞争力。
1、在本站下载并安装后,打开软件,进入软件首页,可以看到按照世代顺序排列的所有宝可梦列表;
	 
 
2、可以再首页的宝可梦列表中找到喜欢的宝可梦,点击即可查到所有的相关信息;
	 
 
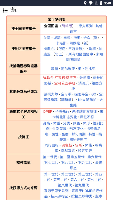
3、点击“更多”图标,可以根据目录查询,快速到达想要查看资料的所在处;
	 
 
4、点击“导航”图标,可以根据自己喜欢的方式查看宝可梦的相关信息。
	 
 
1、非常好用的宝可梦百科全书资讯,各种宝可梦信息都有,很详细;
2、将更多的宝可梦爱好者们汇聚到一起,前来讨论可爱的宝可梦们;
3、每个宝可梦信息介绍是非常详细的,大家随时可以轻松的进行关注。





 2024qq阅读appv8.0.7.666最新76.6 M / 2024-03-15
2024qq阅读appv8.0.7.666最新76.6 M / 2024-03-15
网友评论